您现在的位置是:首页 > 与时关注 > 通知公告

2019年5月经济困难学生调查、认定操作指引(附省厅文件、认定申请表、认定类别等)

来源:桂江二中时间:2019-05-17 字体大小【大】【中】 【小】 分享至:
 

 

                                       

 

 

 

 

特别注意:本次调查的是在校的省内外户籍的所有学生

本次调查认定的是所有贫困类别的学生

 

 

2019年5月经济困难学生调查、认定操作指引

一、调查范围

本次调查范围是粤教助函【201749  广东省家庭经济困难学生认定工作指导意见中的建档立卡贫困户成员、城乡最低生活保障家庭成员、特困供养人员、孤儿、父母不能履行抚养义务的儿童、低收入(低保边缘、低保临界)家庭成员、享受国家定期抚恤补助的优抚对象子女、因公牺牲警察子女、残疾人、特困职工家庭子女等。调查对象为所有在校学生。学校将通知发至每个学生家长,认为符合条件的,填写《广东省家庭经济困难学生认定申请表》、提交《广东省家庭经济困难学生认定分析表》证明材料(原件和复印件,学校核对后保存复印件),资料由学校保存。

特别注意:本次调查的是在校的省内外户籍的所有学生

 

二、重点项目学生的认定(四类)

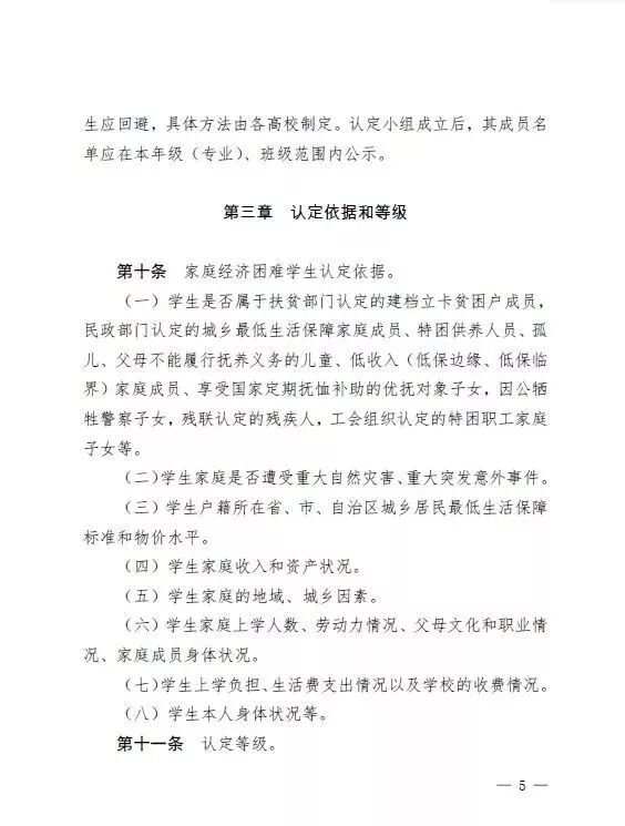
    根据粤教助办函【201917号文精神,从2019年秋季开始,将对建档立卡学生、非建档立卡家庭经济困难残疾学生、农村低保家庭学生、农村特困救助供养学生等四类家庭经济困难非寄宿生纳入到生活补助范围,所以这四类学生重点认定。


1、建档立卡学生

现系统已有的是广东省建档立卡学生

外省的建档立卡学生未在系统,需提交该省的建档立卡证原件、扶贫帮扶手册、相关证明,原件和复印件核对(复印件学校保存)。填《广东省家庭困难学生认定表》,资料由学校保存。

系统已经有名单的省内新增建档立卡人员,之前未提交资料给学校保存的,要补交。

2、非建档立卡的家庭经济困难残疾学生

提交残疾人证和户口本,原件及复印件核对,填《广东省家庭困难学生认定表》,资料由学校保存。(学校年初报表有部分数据)

3、农村低保家庭学生

   这里的“农村”低保家庭是指农村户口,提交有效期内的低保证、户口本和复印件。填《广东省家庭困难学生认定表》,资料由学校保存。

   注意,我们之前统计过的只是佛山低保家庭学生,现在要统计的是包括省内外户籍的。

4、农村特困救助供养学生

   这里的“农村”是指农村户籍,提供五保证、特困人员供养证、户口本及复印件。填《广东省家庭困难学生认定表》,资料由学校保存。

  

三、填共享表格《广东省义务教育家庭经济困难学生人数情况表》。

   填表时“在校学生数”、寄宿生数、非寄宿生数参考年初报表或收费数据。

四、将数据录入到“全国学生资助管理信息系统”。

    请参照南海区下发的有关指引录入。

 

以上工作请于520日前完成。 

                桂城街道教育局

2019515

 

如有以上情况的同学,请本周五前上报相关资料给各年级级长。

 

附件


粤教助函【2017】49号  广东省家庭经济困难学生认定工作指导意见

 

 

广东省家庭经济困难学生认定申请表

 

广东省家庭经济困难学生认定分析表

 

教助办函[2019]17号--广东省教育厅办公室关于报送义务教育家庭经济困难学生人数的通知

 

……

 

 

 

 

 

星级引领       多元发展

南海区桂江二中欢迎您!